学校首页
网站首页
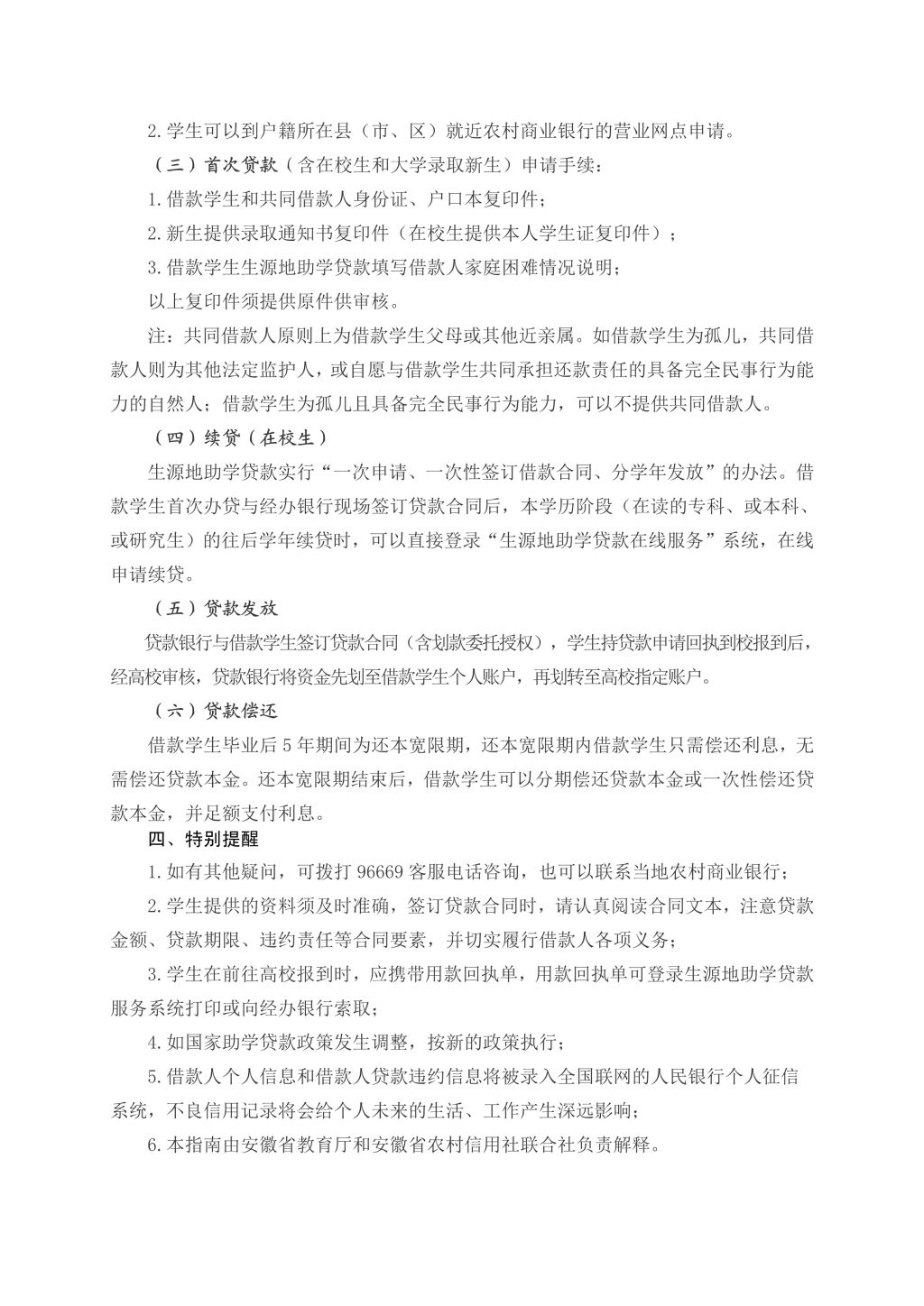
学工动态
媒体报道
通知公告
学院风采
资料下载
机构设置
部门简介
人员分工
党建工作
上级精神
支部活动
思政教育
主题教育
思政动态
榜样力量
学生管理
安全教育
民族事务
办事指南
三风建设
“一站式”学生社区
国防教育
国防教育
征兵入伍
国旗护卫队
学生资助
资助信息
资助育人
青春领航
旧版回顾
心理健康
中心简介
通知公告
新闻动态
心理咨询师
心灵驿站
咨询预约
学生就业
队伍建设
学工团队
学习培训
辅导员风采
制度文件
政策法规
规章制度
当前位置:
网站首页
通知公告
正文
网站首页
学工动态
媒体报道
通知公告
学院风采
资料下载
通知公告
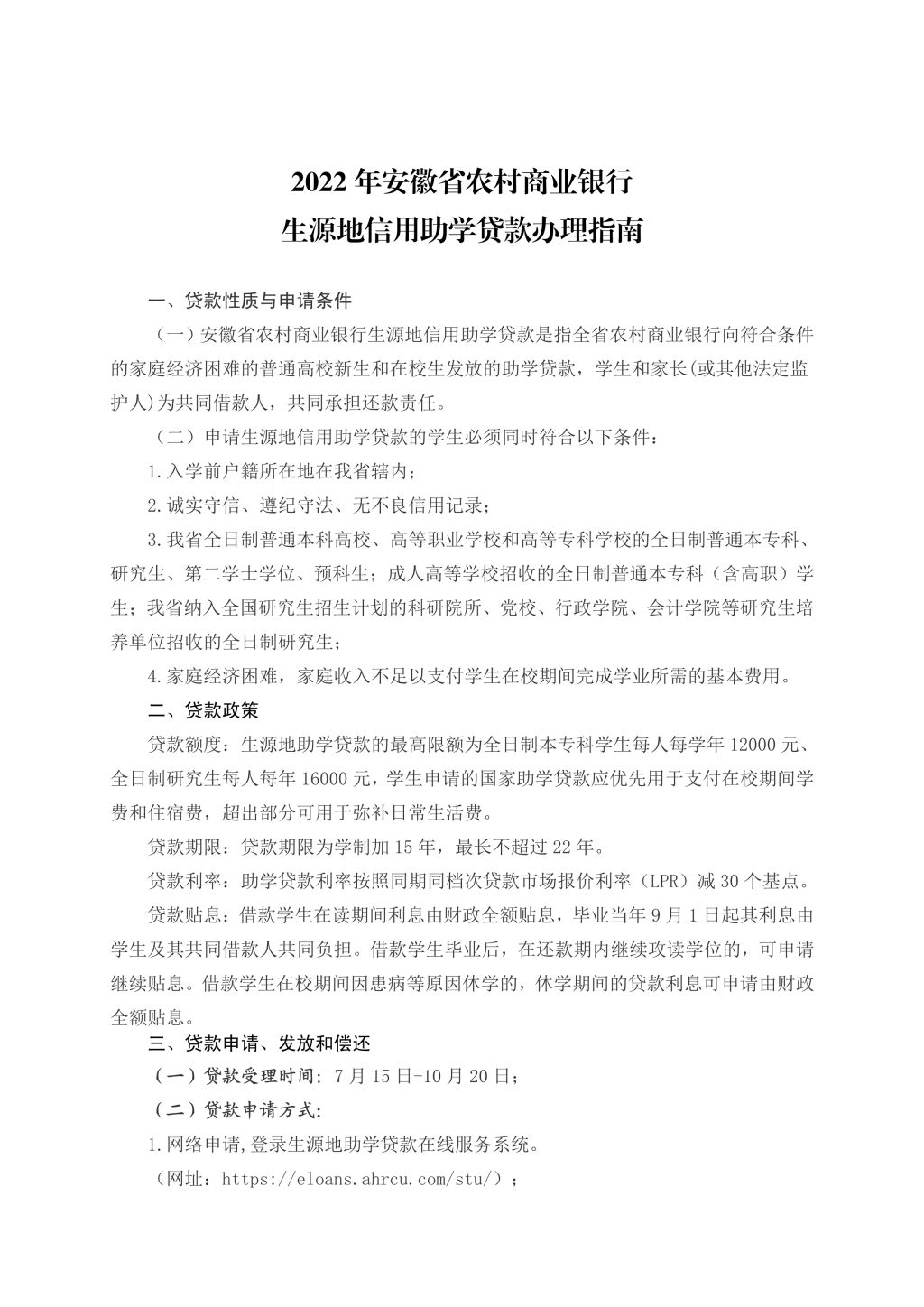
【迎新】安徽省农村商业银行生源地信用助学贷款办理指南
点击数: []
更新日期:2022年08月08日 15:42
上一条:
【迎新】国家开发银行生源地信用助学贷款办理指南
下一条:
【迎新】安徽农业大学学生资助政策简介
【
关闭
】
友情链接:
中华人民共和国教育部
|
全国高校思想政治工作网
|
全国征兵网
|
新华网
|
安徽教育网
|
辅导员培训基地(安徽师范大学)
|
中国大学生在线
|
易班网
|
处长信箱:xgb@ahau.edu.cn
电话: 0551-65786076
地址: 安徽合肥长江西路130号
2023 党委学生工作部、武装部、学生处(学生资管中心、大学生就业指导中心)
皖ICP备05014183号
关注我们